
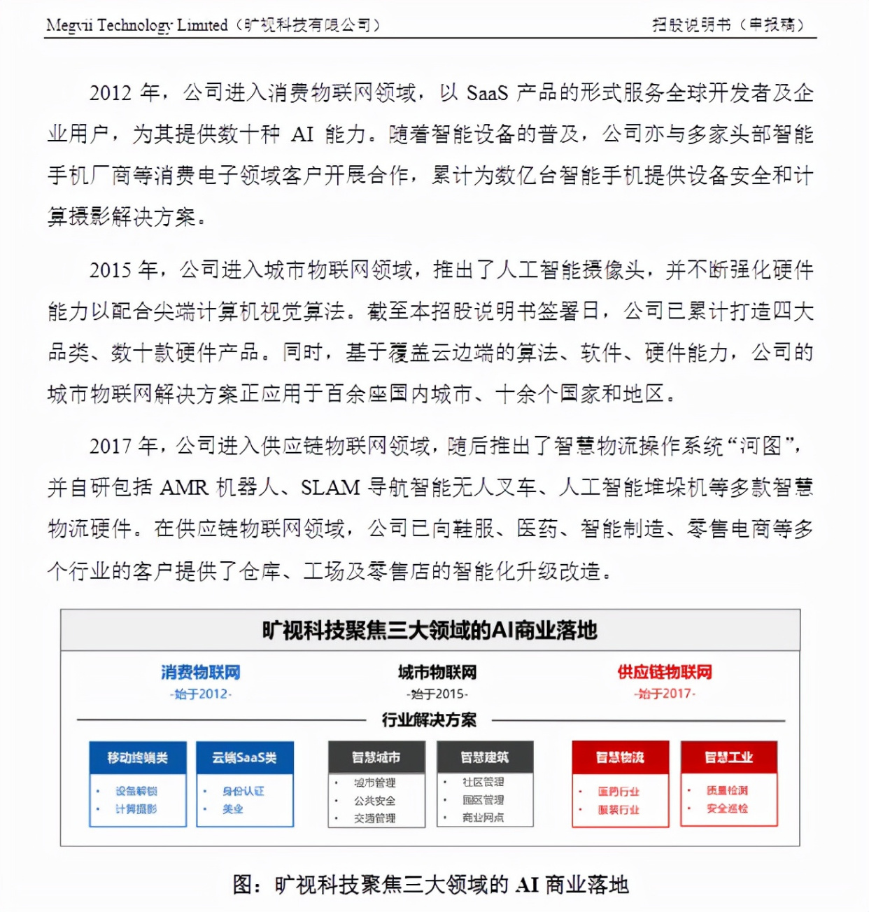
1956年8月,以香农为代表的一群科学家在达特茅斯学院,围绕着“用机器来模仿人类学习以及其他方面的智能”这个主题,创造出人工智能(Artificial Intelligence)这个影响深远的概念。
可惜,在后来探索过程中,AI玩家们无法像当初的科学家们一样,可以肆无忌惮地畅想和尝试。在商业社会里,没有造血能力的产业很难兴旺发达,商业化一度是AI的“生死之问”。
60多年后的今天,AI投融资再度兴起,也逐渐有玩家上市。在继续探索机器如何更好地与人类需求相交融的同时,AI玩家们有没有找到一条可持续发展的道路?
AI告别“古典时代”
2016年起,DeepMind旗下的Alpho系列人工智能惊艳世界,但对现实而言,一个下棋和玩游戏举世无双的AI仅仅起到了点燃AI领域关注之火的作用。在没有商业化成果的基础上,投融资大潮两年便由盛转衰,除了不怕烧钱的头部大厂,以商汤、旷视、依图、云从为代表的“AI四小龙”式的公司仍困于变现。
2016年AI热潮消退后后,“应用难、盈利难”成为行业主导思维,大批公司中小公司消失,大公司的AI业务一度被束之高阁。这短短两年可以称为AI自成为确切行业以来的“古典时代”:玩家们的技术技惊四座,可能随便拉出一个研发人员都是某全球TOP 20高校博士,论文发了N篇,但就是没有赚钱的路子,也没有和人类的现实需求产生足够的互动。
不过,今年AI行业的一些动态,给外界带来了不一样的认知。
“AI四小龙”传出上市消息,其中旷视科技等公司招股书展示了更贴近消费端的解决方案;今年下半年以来,AI行业融资超200起,集中在追觅科技、地平线等将AI与消费家电、智能驾驶相结合的应用领域;12月初,Meta(Facebook母公司)宣布将AI团队并入负责XR软硬件的Reality Labs部门,让AI与元宇宙业务发展方向深度融合。

(旷视科技招股书中的AI商业落地路径)
大部分线索都指向,AI在经历了一系列对于商业化的拷问之后,开始以应用层而非单纯的技术进步为核心。2018年,商汤科技CEO徐立说:“商汤科技是全球领先的人工智能平台公司,未来将以技术为核心,赋能更多行业。”现在,脚踏实地的赋能融合成为了AI行业的共同追求,AI正期待着告别靠技术出圈、只挣名声不挣钱的“古典时代”。
有别于独立的AI创业公司,一些领域的头部公司对技术的应用有更多需求,也有相应的场景供使用。所以,AI的对外赋能早已有了更确切的例子。围绕着AI与人类关系的演化,对人类的更深层次“模仿”,AI应当和需求共鸣,从不食人间烟火的技术高地,俯身向更接地气的实际业务。
AI商业化要善于“接地气”
技术要深入到每个行业的“毛细血管”里,才能感知到需求的流动,才能激活商业化的生命力。很多细节往往被忽视,比如当我们使用淘宝扫一扫找同款时,当用户在微信长按识图、翻译时,当我们在抖音、快手拍摄动态特效和打开直播美颜时,幕后的执行者都是AI。
2020年初,全球云通讯行业龙头Twilio曾经有过一个判断:人工智能和自动化将主导2020年。对Twilio所处的行业而言,AI能与以CPaaS为基础的一系列云通讯业务形成良好的互动,在智能呼叫、智能客服方面提高效率。
这不是特例,今年11月23日,容联云在其主办的“新商业·新AI”大会也释放出“通讯、音视频平台+AI原子”能力。Twilio首席产品经理Gurudevan认为:“通过专注于通过AI扩展当前系统和流程,而不是取代它们来实施转型策略的企业,将是最成功的。”包括阿里、腾讯、抖音、快手在内,主流公司的做法正是如此。
那么,AI是如何具体对特定公司的业务流程进行系统性地扩展和赋能,借此实现商业化价值的?这可以从完善业务基础+拓展业务边界两个层面去考虑。
基础层面,AI的作用相对容易理解。比如阿里腾讯旗下产品的细节,往往是对用户体验的优化。AI能帮助识图、翻译这些流程在一个APP内实现闭环。
对以云通讯业务起家的容联云而言,其基础业务是 CPaaS语音和短信,这项服务需要承担一定运营商成本,提升毛利率存在一些难度,破局之道藏在CC+UC&C业务里。
容联云AI的聚焦方向在NLP和智能决策,AI在一个云联络中的生效机制是这样的:通过细粒度的意见挖掘,融合预设知识图谱,更加理解客户在说什么、想要什么。人工智能客服不再是一问一答的机械环节,拥有了更好的对话策略。

(容联云AI团队的意见三元组判别与对话展示)
因此,那些重视客户交流的行业,比如银行、保险、大消费、汽车等,会更愿意选择容联云的CC产品,因为AI帮助它们提高了沟通客户的效率,又尽可能保证了用户的体验。在Q3,容联云毛利更高的CC+UC&C业务收入占比进一步提升至63.9%,CC云联络中心业务同比增长125.4%。这个增长过程,本身就是AI技术商业化的过程。
Twilio的看法也是出于类似的原因,当智能客服足以应对用户的普通需求,人工力量才能留给更精细和更高附加值的需求。同时,拓展业务也才有了更多的可能。
对Twilio、容联云而言,AI客服只是业务流程的一个开始。容联云CEO孙昌勋将容联云向CRM和SCRM延伸和演进视为解决客户营销问题的核心一环。
沟通——获客——留客——提升满意度,这个服务闭环里,AI解决第一环很有效,但第一环增值潜力不够,融入全生命链条,AI才有更高价值。所以容联云既有深耕客服领域的容联七陌,也在容联云七陌营销云SCRM中植入了AI知识库、AI标签分析。
本质上,电商的阿里、短视频的抖快、云通讯的容联云,都是在将AI技术围绕用户需求展开。容联云“新商业·新AI大会”的主题是“AI有心,决策有智”,“有心”二字其实点明了,过去AI商业化困难重重表面原因是场景,深层原因是缺乏接地气的思维,活在实验室里的AI,永远不会懂人间的烟火气。
AI四小龙里,旷视科技是C端业务营收占比最大的一家,这包括移动终端、CIoT,它也是不少手机厂商设备安全、计算摄影方案的提供商。不得不说,这是对AI应用化的一种确切实践。
在发展视角上,AI的终局是数据与智能的高度融合,它在场景上存在无限可能,拥有AI技术的玩家们,不应该提前用想象力的上限,封住向更广阔应用领域探索的脚步。
数智化,AI场景应用的终局?
在知乎“人工智能的商业化落地到底是靠 B 端还是 C 端?”这个问题的回答下,有一位答主提到了很重要的一点:B端和C端和传统分歧在于,前者考虑有没有用、有多大用,后者在乎是否好用。还有另一个观点是,不要单纯考虑人工智能技术,而是考虑怎么用它们来做事。

(知乎答主“凌冰”对AI在B、C端商业化落地的回答)
我们可以得出一种结论,人工智能始终是商汤科技CEO口中赋能式的存在,互联网+大数据+人工智能,应该是对各行各业数智化转型起到有效的推进作用。雷军说,站在风口上猪也能飞起来,而AI不应该赶风口,AI应该是造风者。
AI应用是对传统场景的深度挖掘。今天的智能穿戴、智能家居在交流上更加智能,不再只会一问一答。华为和赛力斯推出的AITO新品牌智能汽车,喊出了“Adding Intelligence to Auto”的口号,用HarmonyOS系统+操作、AI语音的交互,把智能“打在了公屏上”。而在腾讯AI Lab手上,其游戏AI已经用在了药物研发、显微镜领域。宝马、奔驰这些顶级主机厂,都在用AI和3D引擎训练自动驾驶。
这是大规模数据的智能化利用,同时又反馈出更多有效的测试数据。越是与现实相连接,AI展现的可塑性才越强。
同样是智能客服,容联七陌的着眼点可以高到智商、情商、知识,因为容联云确定,AI应该是帮助企业数智化转型的工具,而其核心应该是人。怎样更好地与人连接是容联云发力和擅长的领域,在容联云的领域之外,更多玩家也在尝试创造新体验。比如从百度独立运营一周年有余的小度,已经基于AI技术打造了客单价超过4000元的健身镜爆品。
曾执掌谷歌的埃里克•施密特(Eric Schmidt)认为:现在是投资人工智能的黄金时代。瑞银的建议是:人工智能是未来10年的首要投资主题。
原因或许可以从这个角度理解:在“新商业·新AI”大会上,容联云CEO孙昌勋表示,容联云的使命一直是“提升人类组织的沟通体验与经营效率”。这将让AI的数据与智能得到充分的释放。AI玩家们继续以人为本的追求卓越,将开创一个更值得期待的商业化未来。
商业化最终会形成一种文明,文明的核心特征就是自我完善和进化,至少在AI相关的领域,我们看到了这种曙光。
结语
《失控》作者、有“互联网预言家”之称的凯文·凯利曾经说,最深刻的技术是那些看不见的技术,他们将自己编织进日常生活的细枝末节之中,直到成为生活的一部分。
这或许是对AI放下应用风向的一种提前总结。从前,AI最高光的时刻,它在大众心中的印象是一系列高大上的名词。但今天,AI几乎在生活中做到了召之即来,挥之即去。当AI进入生活,它的价值才能得到,更深刻的撰写。
本文由美股研究社(ID:meigushe)原创,转载、合作请联系微信:meiganggu123。
